
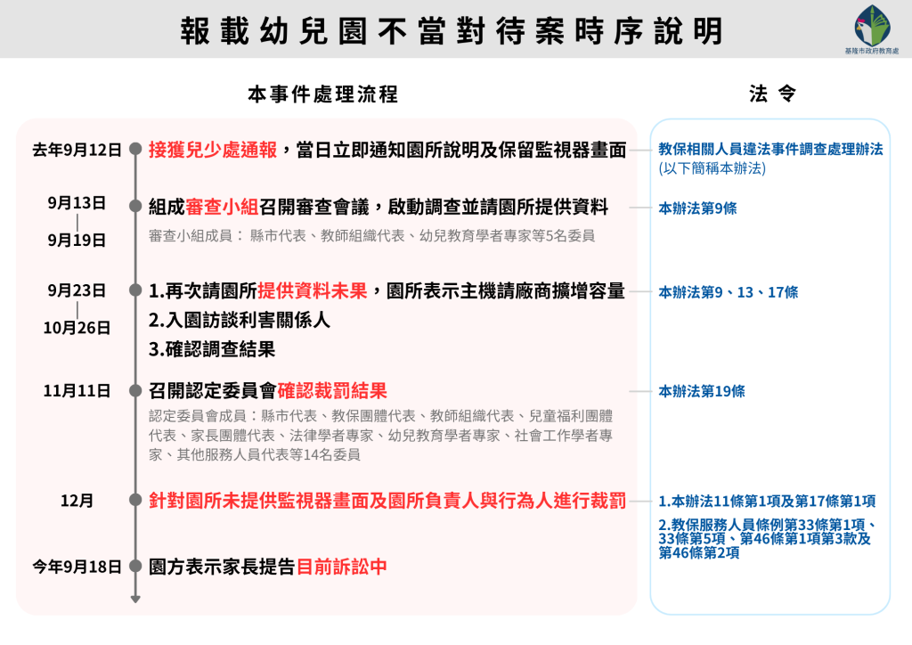
有關各界關心本市七堵區某私立幼兒園發生幼兒不當對待案,市府教育處再次說明,全案於去(113)年9月接獲通報,市府一週內即組成審查小組派員調查,並於去年9-10月間入園訪談完成調查;期間多次通知園方提供監視器畫面,惟園方以送廠擴充為由無法提供影像。經園方表示,本案仍在司法訴訟程序中。
本案調查結果於去(113)年11月經基隆市教保相關人員違法事件調查處理認定委員會確認,委員會成員包含幼教、兒童福利團體代表、家長團體、法律學者專家、兒童保護、社會工作之學者專家等,並於去年12月決議裁罰行為人及負責人,並且對監視畫面未提供部分加重處罰!
本案經園方表示,已進入司法程序,目前仍在訴訟程序當中。市府已將該幼兒園納入重點稽查對象持續追蹤,如追蹤仍未改善最重將廢止該園設立許可,未來也將持續督導所屬幼兒園強化稽查與評鑑,並提升幼兒在學的環境安全,以維護幼兒受教品質,營造友善就學環境。
撰稿單位:教育處學前暨選聘科
聯絡人:
學前暨選聘科科–謝仲威科長2430-1505#601/0975921997
學前暨選聘科–鄭依旻2430-1505#609
Please enable JavaScript to view the

